来源:深圳积分入户网
发布时间:2022-03-15 16:43:23
阅读量:人
【导读】近日,人力资源社会保障部印发《关于降低或取消部分准入类职业资格考试工作年限要求有关事项的通知》。深圳积分入户网在下文为大家带来2022年深圳积分入户职业资格证书工作年限要求有新变化!的相关内容。除此之外,小编为还为各位想要积分入户深圳的朋友带来了深户积分入户测评,快来测测自己能否入户吧!
根据国务院推进简政放权、放管结合、优化服务的改革部署,为贯彻落实《政府工作报告》要求,进一步推动降低就业创业门槛,经国务院同意,降低或取消《国家职业资格目录(2021年版)》中13项准入类职业资格考试工作年限要求。
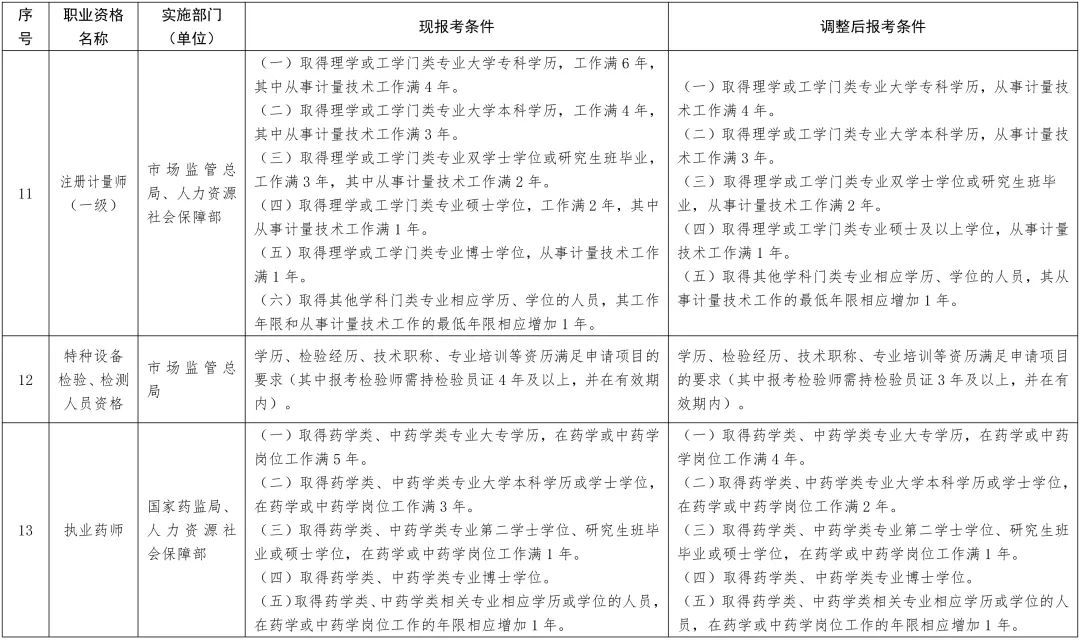
部分准入类职业资格考试工作年限要求调整方案








以上就是2022年深圳积分入户职业资格证书工作年限要求有新变化!的全部内容,更多深圳专业技术资格人才资讯,本网还将会继续关注。
微信扫码
关注“积分指导”
即可查看余下内容
上述内容仅供参考,大家如果想要了解更多深圳积分入户相关信息,可以关注微信公众号。(如想快速落户,可通过 【在线咨询】跟本站落户指导老师沟通,将一对一为您解答相关落户问题。
相关文章推荐
深圳入户工具箱
学历提升工具箱
深圳积分入户常见问答
深圳户口值不值得办?一文说清7大核心优势!
深圳户口涵盖人才补贴、教育优先、住房保障、医保报销、养老福利等七大优势。深户可领本科至博士补贴,子女享公立学位及中考加分,住房成本低至市场30%,医保报销比例高达95%,退休养老金更高,且支持全家随迁。本文详解各项福利,助你判断落户价值。
深圳入户方式有哪些?全面解析!
本文解析2025年深圳三大入户方式——人才入户、积分入户、随迁入户,涵盖适用人群、核心优势及政策细节。数据显示,人才入户无需排队且无名额限制,积分入户无学历要求但竞争激烈,随迁入户条件宽松,助您精准选择最适合的路径。
深圳落户,哪条路最适合你?
2025年深圳持续敞开怀抱吸引人才,提供学历落户、人才引进、社保连续缴纳、投资创业、积分制及毕业生安居六大多元化落户路径。无论你是高学历毕业生、技术精英、稳定就业者还是创业者,总有一条通道助你扎根这座创新之城。了解政策核心,精准匹配自身条件,是高效落户的关键。
深圳户口,能否自由穿梭香港?
常常有深圳户口的朋友好奇,持有特殊身份的他们是否可以无限制地前往香港?本文将揭示“一周一行”香港签注的真实情况,带你了解深圳户口的港通行之便。
还在困惑如何挂靠深圳户口?掌握这些要点轻松...
想要在深圳挂靠户口却不知道从何入手?本文为您详细解析深圳户口挂靠的关键条件与所需材料,助您快速完成户口迁移,让您在深圳扎根无忧。
深圳公租房两个人可以申请多大的房子?
常见问题栏目为您分享:有网友咨询,两个人申请深圳公租房可以申请多大?下文就为大家解答一下这个问题,供有需要的朋友参考了解!
入户交流群
微信公众号
扫一扫,加入微信群
入户问题随时沟通!专业人员免费在线解答!
扫一扫,关注微信公众号
入户政策、资讯一键获取!还有积分测评等服务!
手机扫码
在线咨询